网站地图
新闻中心
EN
首页
关于我们
生态伙伴
下设机构
战略合作
学术成果
01.
首页
新闻中心
网站地图
ENGLISH
02.
关于我们
浙大AIF
院务委员会
学术委员会
研究团队
定期报告
03.
下设机构
研究中心
研究室
IDR
产研中心
04.
战略布局
雄安金融科技实验室
北京分院
上海分院
贵阳分院
硅谷分院
04.
战略合作
学术合作
政府合作
企业合作
尖峰计划
05.
学术成果
出版书籍
研究报告
中国金融学
06.
新闻中心
新闻中心
07.
联系我们
联系我们
当前 :
首页
>
新闻中心
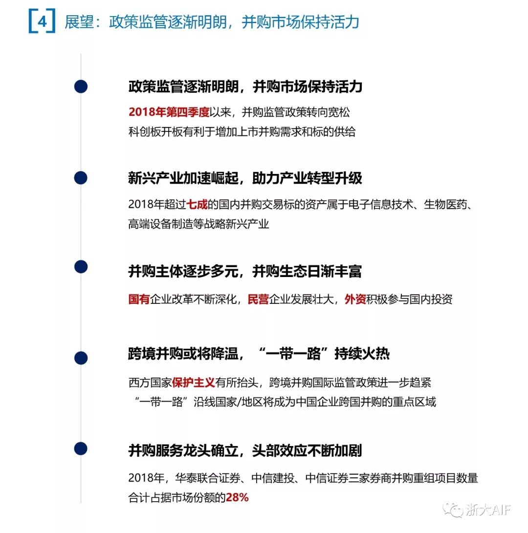
> 一图看懂并购实战 中国并购年报火热出炉
一图看懂并购实战 中国并购年报火热出炉
发布日期 :2019-06-20
上一篇:
CGTN talked to Prof. Ben Shenglin【中国市场环境不断优化,持续吸引更多日本投资】
下一篇:
为你祈祷 ——金融科技时代的监管与消费者保护
返回