当前 :首页 > 新闻中心 > 完整版丨星星之火,遵养待时 ——2019伊斯兰金融科技报告
完整版丨星星之火,遵养待时 ——2019伊斯兰金融科技报告
发布日期 :2019-03-13








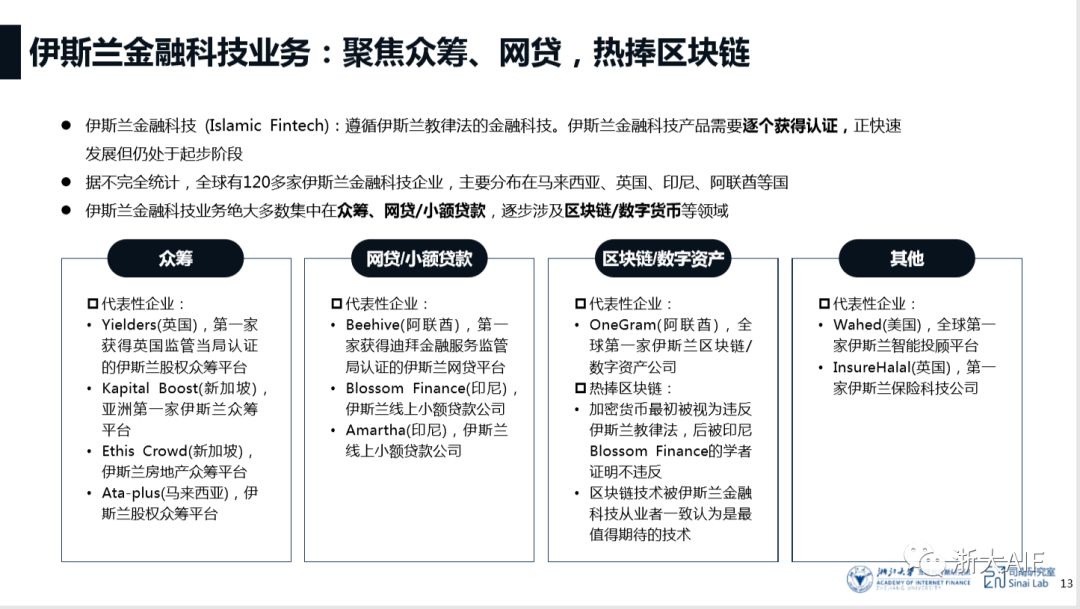
继2018年11月在中国杭州发布《2018全球金融科技中心城市报告》后,浙江大学互联网金融研究院(浙大AIF)司南研究室推出《2019伊斯兰金融科技报告(IslamicFintech Report 2019)》,把脉伊斯兰金融科技崛起之势,捕捉发展机遇。星星之火,遵养待时。广阔的潜在市场、飞速发展的科技和全球金融科技外溢效应共同形成了千载难逢的历史机遇窗口,使得伊斯兰金融科技的发展如星星之火,未来可期。

以下为中文完整版报告,英文版也将于近期发布,敬请关注。(点击文末阅读原文,可下载PDF版本报告)